
1.煙氣排放連續監測系統項目介紹
風途科技所推出的煙氣排放連續監測系統可以連續監測SO2、NOX、02(標準、濕基、干基和折算)、顆粒物濃度、煙氣溫度、壓力、流速等多項相關參數,并統計排放率、排放總量等。從而對測量到的數據進行有效管理。
煙氣排放連續監測系統由氣態污染物(SO2、NOX、02等)監測、顆粒物監測、煙氣參數(溫度、壓力、流速等)監測及數據采集與處理4個必選子系統組成。
氣態污染物監測采用抽取式冷凝法+磷酸滴定法預處理,其原理是利用紫外差分法測量煙氣中的SO2、NOX含量,通過電化學法測量濕氧含量,然后通過干濕轉化計算出SO2、NOX、02的干煙氣濃度,磷酸滴定發預處理可以有效減小冷凝除水時SO2的吸附損失,提高測量準確度。
顆粒物監測采用抽取式測量法,煙氣的溫度采用溫度傳感器測量,煙氣壓力采用壓力傳感器測量,煙氣流速采用皮托管測量;將所有的測量信號送入數據采集與處理系統。
輸出處理系統具有現場數據實時傳送、遠程故障診斷、報表統計和圖形數據分析等功能,實現了工作現場的無人值守。整套系統結構簡單,動態范圍廣,實時性強,組網靈活,運行成本低,同時系統采用模塊化結構,組合方便,并且能夠完全滿足與企業內部的DCS系統和環保部門的數據系統通訊的要求。
000011項目執行標準
本系統的設計、制造、驗收規范主要按下列標準和技術規范進行:
u GB3095-1996《大氣環境質量標準》
u GB13223-2003《火電廠大氣污染物排放標準》
u GB18485-2007《生活垃圾焚燒污染物控制標準》
u HJ/T75-2007《火電廠煙氣排放連續監測技術規范》
u CJJ90—2002《城市生活垃圾焚燒工程技術規范》
u CJ/T118—2002《城市生活垃圾焚燒爐技術規范》
u HJ/T76-2007《固定污染源排放煙氣連續監測系統技術要求及檢測方法》
u GB16297-1996《大氣污染物綜合排放標準》
u GB/T16157-1996《固體污染源排氣中顆粒物測定與氣態污染物采樣方法》
u GB9078-1996《工業爐窯大氣污染物綜合排放標準》
u GB 3095-1996《環境空氣質量標準》
u GB12519-1990《分析儀器通用技術條件》
000012項目方案
000012.1測量項目
?SO2、NOX、O2、煙塵、溫度、壓力、流速
000012.2測量方法
?煙氣采樣方法:抽取式冷凝法
?SO2、NOX監測方法:差分光學吸收光譜法(磷酸滴定法預處理)
?O2監測方法:電化學法
?煙塵測量方法:抽取式測量法
?溫度測量方法:溫度傳感器
?壓力測量方法:壓力傳感器
?流速測量方法:差壓法(皮托管)
2.煙氣排放連續監測系統系統總則
本系統設備的功能設計、結構、性能、安裝和試驗等方面的技術要求,均符合國家有關環境保護標準要求,滿足中華人民共和國環境保護行業(HJ/T75-2007、HJ/T76-2007)標準要求。
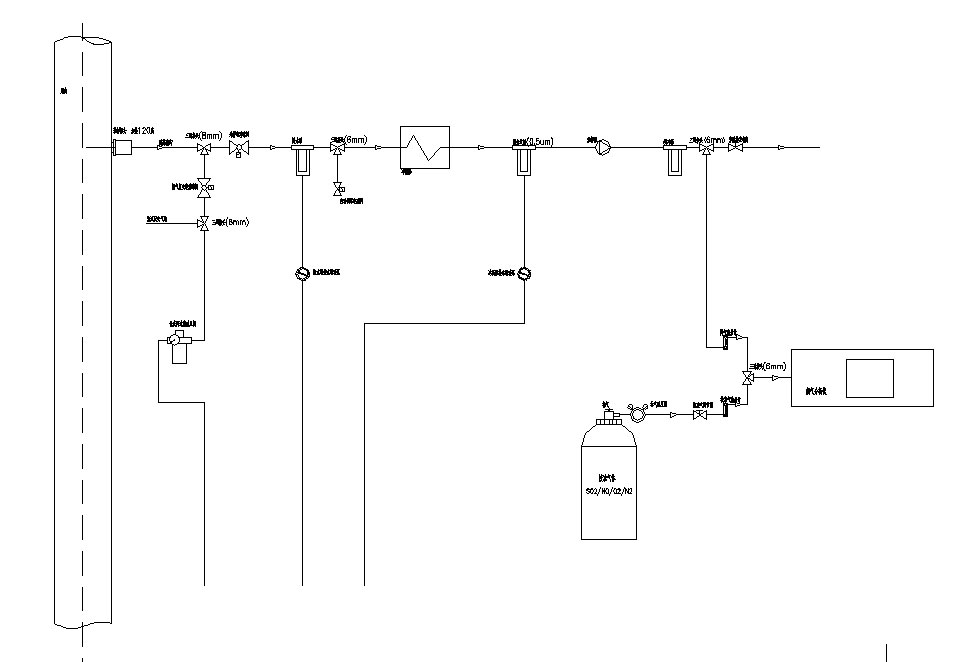
本公司的CEMS系統由氣態污染物監測子系統、顆粒物監測子系統、煙氣參數監測子系統及數據采集與處理子系統組成,其中氣態污染物監測子系統和數據采集與處理子系統安裝在標準19英寸機柜內。系統組成如下圖:
圖一、CEMS系統組成圖
?氣態污染物監測子系統:由取樣單元、預處理單元和分析單元等組成。
?顆粒物監測子系統:采用抽取式煙塵監測儀。
?煙氣參數監測子系統:采用皮托管測流速,壓力傳感器測壓力,溫度傳感器測溫度,煙氣濕度采用高溫電容濕度傳感器測量。
?數據采集與處理子系統:由數據采集器、工控機、顯示器和系統軟件等組成。
根據客戶需求不同對上述子系統進行裁剪。

圖二、CEMS系統安裝示意圖
3.系統組成
3.1氣態污染物監測
3.1.1取樣和預處理單元
樣氣在取樣泵的抽力下由取樣探頭取出。樣氣中的絕大部分顆粒物被取樣探頭中的過濾器濾除,濾除后由伴熱管線輸送到制冷系統冷凝除水,送至分析單元進行分析。其中根據超低系統中普遍存在濕度大、SO2小等特點,為了減少SO2的吸附損失,預處理系統采用比較可靠簡單的磷酸滴定法,在冷凝器預處理中加入5%以上的磷酸溶液,使得冷凝水始終處于酸性狀態,減少SO2的吸附損失,提高測量精度。冷凝下來的水經排水系統排掉。由控制單元實現反吹、標定、制冷溫度報警提示等功能,并顯示系統的各種工作狀態。

預處理系統中采用一級快速冷凝除水,確保氣體組分不變。采用二級精細過濾,確保氣體測量室不被污染,從而提高分析儀的使用壽命。下圖即為氣態污染物監測系統流程圖。
3.1.2氣體分析儀
儀器:紫外光譜氣體分析儀
型號:HM-UVA-100
測量原理:差分光學吸收光譜技術(DOAS)
測量原理
紫外光譜氣體分析儀是基于多通道光譜分析技術(OMA)和差分光學吸收光譜技術(DOAS)的氣體分析儀器。光源發出的光束匯聚進入光纖,通過光纖傳輸到氣體室,穿過氣體室時被待測氣體吸收后,由光纖傳輸到光譜儀,在光譜儀內部經過光柵分光,由陣列傳感器將分光后的光信號轉換為電信號,獲得氣體的連續吸收光譜信息。儀器根據此光譜信息采用差分吸收光譜算法(DOAS)及偏最小二乘算法(PLS)處理,得到被測氣體的濃度。
?多波段光譜分析技術(OMA)
由于各種氣體分子在不同波段對光波有不同的吸收,通過對氣體吸收后的連續光譜的分析,實現了多種氣體的同時測量。

紫外光譜氣體分析儀采用紫外波段的光源和傳感器,用來測量在紫外波段對光波有吸收的氣體的濃度,比如SO2、NO、NO2等氣體。
?差分光學吸收光譜技術(DOAS)
DOAS的核心思想是將氣體的吸收光譜分解為快變和緩變兩個部分。快變部分與氣體分子的結構和所組成的元素有關,是氣體分子吸收光譜的特征部分;緩變部分與煙塵、水汽、背景氣體的干擾,以及測量系統的變化等因素有關,是干擾部分。DOAS采用快變部分計算被測氣體的濃度,測量結果不受干擾,準確性高。

紫外光譜氣體分析儀采用獨特的DOAS算法和PLS算法相結合的處理方式,消除了煙塵、水汽、背景氣體的干擾,同時也消除了測量系統波動對測量結果的影響,保證了測量的準確性和穩定性。
技術指標
SO2:0~20~100ppm(可根據買方需求定制)
NO:0~20~100ppm(可根據買方需求定制)
精確度:≤±2%
線性誤差:≤±2%F.S.
零點漂移:≤±2%F.S./7D
量程漂移:≤±2%F.S./7D
響應時間:≤30s
其他
O2測量電化學,0~25%,≤±2%F.S.
電源:220VAC,50Hz
環境溫度限制:-10~40℃
通訊接口:1路RS232;1路RS485/RS232
數字接口:4路繼電器輸出,2路二進制輸入
模擬接口:5路4~20mA輸出,2路4~20mA輸入
儀表特點
?可靠性高
采用壽命達10年的脈沖氙燈作光源,采用固化光譜儀,無運動部件,可靠性高。
?組合式氣體室設計
組合式氣體室設計使得光譜調節簡便,提高光譜強度。
?測量精度高、穩定性好
采用DOAS(差分光學吸收光譜)算法,測量結果不受煙塵、水分等因素干擾,測量準確度高;同時DOAS算法也消除了由儀器老化引起的誤差,測量穩定性好。
?高度智能化、數字化
內置多塊高性能處理器,處理器間采用高速數據總線通訊技術,各模塊具備強大的數字化配置和檢測功能;操作簡單、使用方便。
?豐富的用戶接口
提供豐富接口,可方便集成到各類控制和監測系統。可通過RS485和RS232等通信方式組建無線或有線網絡,為儀器的日常操作、維護和管理提供便利。
?與常見分析儀的對比
類 別 | HM-UVA-100 | 非分光紅外(NDIR) |
光譜范圍 | 全息光柵分光,二極管陣列檢測器,完整的連續吸收光譜 | 非分光,帶通濾光片,測量特征波長處吸收 |
波長分辨率 | 高,0.6nm | 低,20-30nm |
線性響應 | 高波長分辨率保證線性響應 | 較大的濾光片通帶寬度導致對氣體濃度非線性響應 |
測量動態范圍 | 大,適合脫硫前后同時測量 | 小 |
煙氣濕度影響 | 不受煙氣濕度的影響 | 濕度和濾光器件影響標定結果 |
標定周期 | 寬連續光譜、高波長分辨率,標定周期長 | 標定周期短 |
抗干擾能力 | 很強,寬連續光譜和高波長分辨率消除了顆粒物、水分、背景氣體的干擾 | 弱,特別容易受水分干擾 |
可靠性 | 內部無任何移動部件,可靠性好 | 有斬波器等移動部件,影響運行可靠性 |
煙氣排放連續監測系統3.1.3分析系統
分析系統由:
?取樣單元(探頭、過濾器、溫控器);
FT-CEMS-B系統的采樣單元主要由采樣探頭和伴熱管線組成。按照國家規范將采樣探頭安裝在煙道(或煙囪)的適當位置,采集煙道中的氣體,并通過伴熱管道將氣體運送到位于機柜內部的加熱盒中。為保證測量結果的準確,采樣探頭和伴熱管線都采用電伴熱的方式,可以將氣體保持在設定的溫度,以防止氣體中水分凝結,伴熱管線長度可根據買方實際需要來定制。
?預處理單元(取樣泵、除濕、細過濾、排水等);
煙氣經過高溫采樣探頭和伴熱管到達預處理系統,預處理系統經過采樣球閥切換進入冷凝器進行汽水分離,冷凝水通過蠕動泵及時排出,經過冷凝器的冷凝除水,在經過三級精細過濾器進行除塵過濾,處理過的潔凈的無塵無水的樣氣進入煙氣分析儀進行分析測量。
?分析單元(SO2、NO、NO2、O2);
?信號輸出(SO2、NO、NO2、O2濃度、量程轉換、標定狀態、故障狀態等);
?其它(氣路、電路等);
?分析儀器柜:1800×530×730MM(高*深*寬)。
3.2顆粒物監測
儀器:抽取式煙(粉)塵測量儀
型號:LFS1000-MO型
測量原理:激光抽取式

技術參數表:
工作原理 | 激光前向散射測量原理 |
測定對象 | 工業廢氣、煙塵 |
機械特性 | 主機外殼:全金屬外殼 |
主機尺寸:1670×750×600 mm (H×W×D) | |
重 量:約120Kg | |
防護等級:系統IP55,電子部件IP65 | |
光學特性 | 工作波長(650±20)nm |
測量性能 | 測量范圍:雙量程自動切換,最小(0-5)mg/m3最大(0-200)mg/m3 |
零點漂移:±2%F.S./24h 量程漂移:±2%F.S./24h | |
示值誤差:±2%F.S. | |
檢 出 限: 0.01mg/m3 煙道直徑:(0.3~20)米 | |
測量條件 | 煙道流速:(0~30)m/s; 煙道壓力:-5Kpa~5Kpa 煙氣溫度:最大300℃ 煙氣濕度:30mg/m3 防堵反吹:自動,反吹時間間隔可設置 |
主機供電要求 | 電壓220VAC,功率3KW |
工作環境 | 工作溫度: -20℃~+50℃ |
接口特性 | 模擬輸出:(4~20)mA |
數字接口:RS485 |
執行標準:HJ/T 76-2007固定污染源排放煙氣連續監測系統技術要求及檢測方法.
產品性能特點:
采用同點測速、采樣一體化探頭,支持精確的等速采樣。
支持四參數同時輸出:煙道溫度、煙道壓力、煙道流速、煙道濃度。
儀器采用多種先進技術。包括:相關噪聲對消技術、激光發射功率穩定技術、極低噪聲TIA、干擾控制與信號完整性設計、抗惡劣環境設計技術,提供快速、可靠和準確的定量煙塵排放數據。
獨有自動校準專利技術,實現零點和滿量程自動校準。系統每24小時自動進行零點校準和滿量程校準。同時支持手動零點校準和自動零點校準。
采用射流技術,從煙道中抽取部分煙氣,結構緊湊、安裝簡單、抗雷擊、抗惡劣環境、成本低、維護量小。
煙氣采樣、傳輸過程進行連續加熱恒溫,防止傳輸過程濕煙氣冷凝產生的測量誤差。
采用智能技術,具備顯示功能,可實時顯示各項測試數據、故障提示,方便現場調試與檢修。
獨有設備運行狀態提示、溫度異常、參數異常提示。
斷電自保護功能,斷電后利用備用電池供電,關閉閥門,保護內部結構。
3.3煙氣參數監測
3.3.1溫壓流一體化探頭(溫度、壓力、流速)
溫壓流一體化探頭測量裝置的結構主要包括微差壓變送器、靜壓傳感器、熱電阻(或熱電偶)、皮托管、反吹電磁閥、溫度壓力補償等。其測量原理是:一次取壓元件采用傳統的皮托管測量方式,在正確安裝后,皮托管的全壓、背壓取壓管將檢測到的動壓與靜壓分別傳遞到差壓變送器,差壓變送器將動壓與靜壓之差轉換為4~20mA開方比例電流傳送給配電箱數據采集模塊,CEMS機柜內的計算機進行數據處理。
皮托管內外表面均做了特殊處理,可有效避免煙氣腐蝕并減少粉塵粘附。反吹電磁閥主要用于臟污氣體(如鍋爐排放的煙氣)測量時的系統反吹:當探頭檢測孔粘附﹑積淀灰塵污物時,電磁閥定時或按預定程序開啟,將壓縮空氣同時接入兩個取壓管進行吹除作業,正常測量時電磁閥則處于關斷狀態。
技術特點
l可實時測量煙氣的溫度、壓力、流速,通過3路模擬信號兩線制4~20mA輸出。
l自動定時對皮托管的動壓和靜壓端進行反吹。
l測量精度高、可靠性好、可長期連續工作。
l安裝和接線方便、維護量低。
技術指標
?量程:線性輸出0-30m/s;
?輸出信號:4~20mA兩線制;
?測量精度:±2%F.S.;
?校驗頻率:12個月;
?響應時間:<1s;
?差壓(溫度、壓力)變送器電源:24VDC,兩線制;
?差壓變送器過壓極限:4.0MPa;
?皮托管材質:304、316L不銹鋼;
?常閉反吹電磁閥電源:220VAC,50Hz;
?皮托管插入長度:500~2000mm可選;
?壓力變送器量程:-5~+5kPa;
?溫度變送器量程:0~300℃;
?介質溫度范圍:-40~500℃;
?環境溫度:-40~85℃;
?貯存溫度:0~50℃;
?貯存濕度:0~85%RH。
?安裝法蘭:DN50;
?材質:SUS316L
常規型CEMS與超低CEMS的不同
常規型CEMS煙氣在線監測系統參數及范圍
參數 | 測量范圍 | 方法 |
SO2濃度 | (0-700)mg/m3(量程可拓展) | 紫外差分法 |
NO濃度 | (0-350)mg/m3(量程可拓展) | 紫外差分法 |
煙氣流速 | (0-40)m/s | S型皮托管差壓法 |
含氧量 | (0-25)%vol | 電化學法 |
煙氣溫度 | (0-400)℃ | PT100 |
煙氣壓力 | (-1000~1000)Pa | 壓力變送器 |
顆粒物 | (0-200)mg/m3 | 激光后散射 |
濕度 | (0-40)% | 阻容式 |
超低cems+超低塵(這一款針對環保要求嚴格區域,煙氣和粉塵是獨立結構)
超低cems煙氣排放連續監測系統
監測參數及范圍
參數 | 參數范圍 | 參數 | 參數范圍 |
測量原理 | 紫外差分光譜法 | 重復性 | ≤0.5% |
測量項目 | SO2、NO、O2(電化學原理) | 預熱時間 | 60min |
量程 | SO2(0-200)mg/m3 NO(0-130)mg/m3 O2(0-25)mg/m3 | 流速 | (5-40)m/s |
線性誤差 | 不超過±1%F.S | 溫度 | (0-400)℃ |
零點漂移 | 不超過±1%F.S | 壓力 | (±10)Pa |
量程漂移 | 不超過±1%F.S | 電壓影響 | 分析儀讀數變化不超過±2%F.S. |
樣氣流量 | 1-1.5L/min | 通訊接口 | RS232、RS485(支持Modbus協議) |
超低排放粉塵監測系統
參數及范圍
參數 | 參數范圍 | 參數 | 參數范圍 |
工作原理 | 激光前向散射測量原理 | 檢出限 | 分析儀器滿量程值≤50mg/m3時檢出限≤1.0mg/m3(滿量程值>50mg/m3時不做要求) |
測量項目 | 工業廢氣、煙塵 | ||
光學特征 | 工作波長(650±20)nm | 測量條件 | 煙道流速:(0-30)m/s |
供電要求 | AC380V或220V可選,功率3KW | 煙氣溫度:最大300℃ | |
量程 | 0-20mg/m3其他量程可定制 | 工作環境 | 工作溫度:-20-+50℃ |
零點漂移 | 不超過±1%F.S | 接口特性 | 模擬輸出(4-20)mA 數字接口:RS485 |
量程漂移 | 不超過±1%F.S | 流速 | (5-40)m/s量程可定制 |
壓力 | (±10)Pa量程可定制 | 溫度 | (0-400)℃量程可定制 |
區別:
1.設備分析儀具體測量量程不同。
2.設備測量參數方法不同。例如普通測顆粒物為原位式激光后散射,超低測顆粒物為抽取式激光前散射。
3.分析儀氣室不同,普通分析儀單氣室,超低分析儀雙氣室,量程小,光程長,精確度更高。超低分析添加獨特的棱鏡。常規沒有。使之精確度更高。
選擇普通設備和超低設備需根據當地政策要求正確選擇。
文章地址:http://m.guangzhixin.com/zhhj/2192.html




